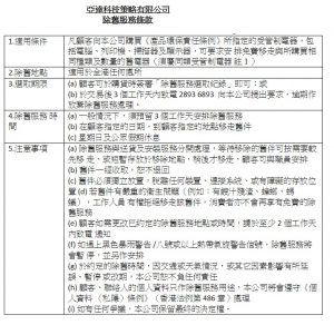
除舊服務

除舊服務

 

註 1

電 腦: 包括個人電腦、桌上電腦、平板電腦、手提電腦及筆記簿電腦。

列印機: 其重量不超過 30 公斤; 如同時用作影印機、圖文傳真機或掃描器,仍視作列印機。

掃描器: 其重量不超過 30 公斤。

顯示器: 不具備儲存電子數據或運算的功能; 其顯示屏幕的尺寸為 5.5 吋至 100 吋內(以對角斜角量度)。

有關廢電器計劃及法例,請參閱以下網址:

https://www.weee.gov.hk/page.php?id=1

消費者可使用其他妥善回收途徑 ,請參閱以下網址:

https://www.weee.gov.hk/page.php?id=6&content=1